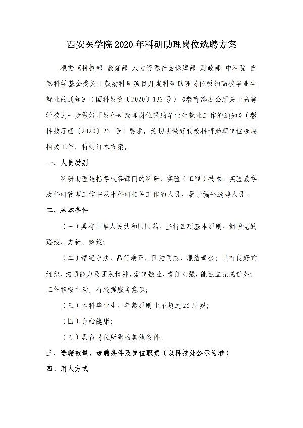
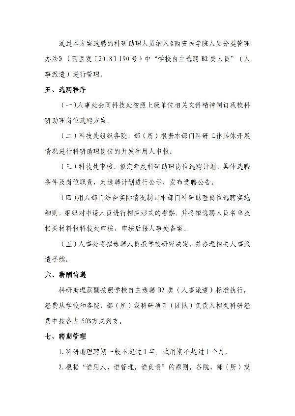
首页 > 正文

taptap点点官方网站taptap点点官方网站科研助理岗位选聘通知

作者:taptap点点官方网站 时间:2020-12-15 点击数:



Copyright©2010-2013 www.xiyi.edu.cn   联系电话:029-86177361   传真:029-86177894

地址:西安市未央区辛王路1号   邮编:710021   备案号:XA12275